展陈工程设计与施工一体化一级资质
联系我们
成都华宇兄弟展览有限公司
成都华宇兄弟展示制作工厂
公司地址:四川省成都市青羊区西御街8号
工厂地址:成都市青羊区文家乡华俨村6组
联系电话:(+86) 028-81133183
电子邮箱:375240021@qq.com
2326409055@qq.com
在线QQ:375240021
2326409055
联系人: 杨先生15008238191
周先生13980912535
您的CISMA2025招展手册,请注意查收!
发布时间:
2024-11-15 16:39:30
作者:
管理员
各位展商,《CISMA2025招展览手册》已于近日陆续快递发出,请大家注意查收~
手册涵盖展会综合信息、参展规定、展厅规章制度、参展流程、展区报价及优惠措施、展品范围及编码、展位申请表、宣传服务介绍及报价等。小编整理了以下内容,助您快速了解CISMA2025。
2025中国国际缝制设备展览会
CHINA INT'L SEWING MACHINERY & ACCESSORIES SHOW 2025
时间:2025年9月24日(星期三)至9月27日(星期六)
地点:上海新国际博览中心 W1-W5、E1-E7 馆
主办单位:中国缝制机械协会
支持单位:中国轻工业联合会 中国服装协会
承办单位:中国缝制机械协会

报名期限
启动:2024年10月10日
截止:2025年3月31日
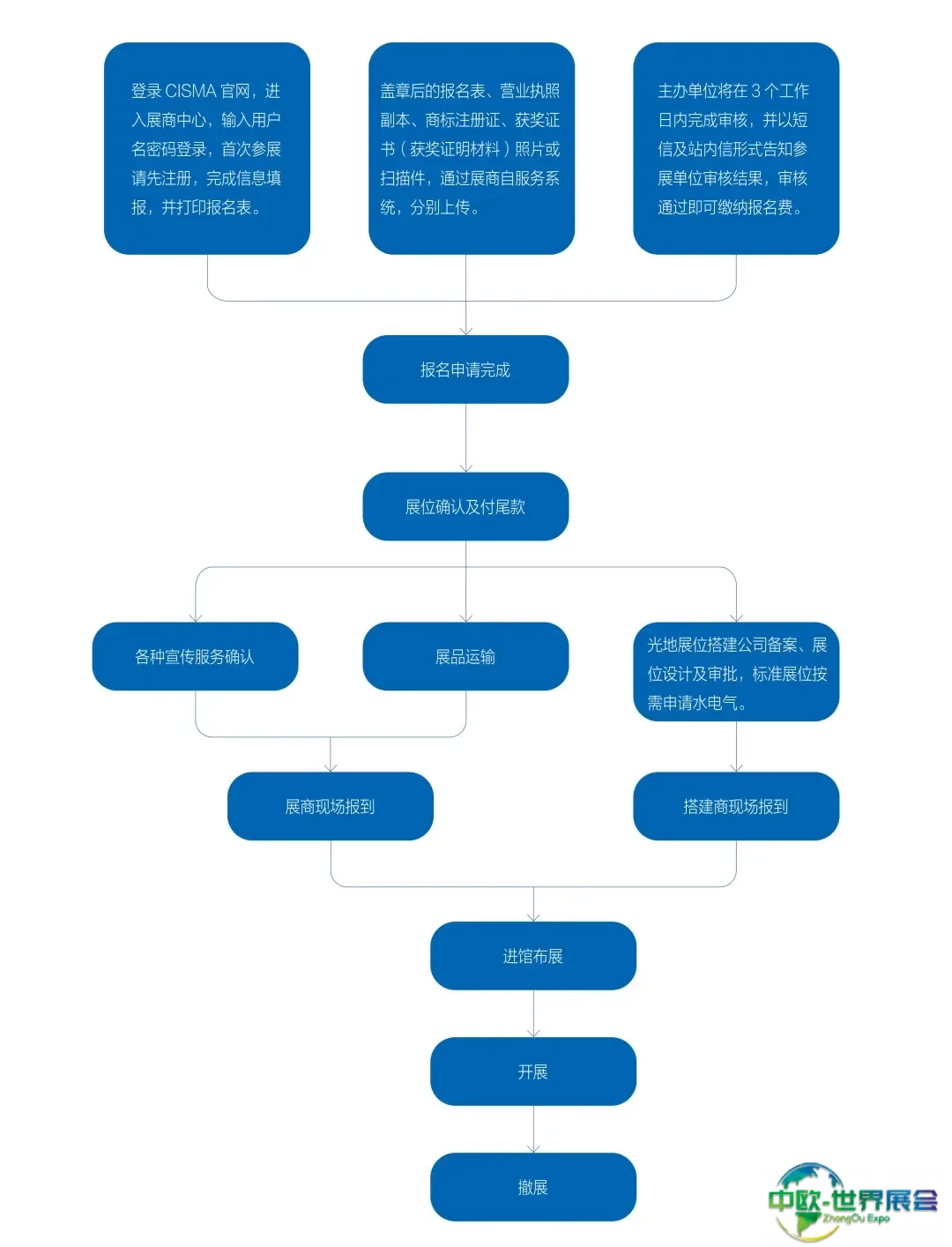
参展流程

1. 面积优惠
360m 2 (含)至775m 2 (不含)优惠8%,775m 2 (含)及以上优惠15%。
2. 身份优惠
已交清2024年和2025年度会费,严格履行会员义务,及时准确向协会提供统计报表的中国缝制机械协会会员单位优惠6%,理事单位及以上优惠12%;主办单位认定的VIP客户优惠15%。
3.组团单位管理与优惠详见《2025中国国际缝制设备展览会组团管理办法》。
特别提示
以下情况不享受第2条会员身份的优惠政策:
报名参展单位名称与会员名称不符;
报名参展的会员单位是境外企业在中国境内的办事处或销售公司,其本身不具备生产制造能力;
组团单位和参加组团的参展单位。
CISMA2025报名通道将于 2024年10月10日上午10点 开启,请提前准备好营业执照副本扫描件、开票信息、曾获奖项证书照片或扫描件(有效期内)等。
服务承诺
品牌策划、创意服务已经不再是机会, 而是一个时代
免费设计
美院设计师一对一免费设计量身定做,打造属于您的专属方案
01
绿色环保
环保型材【零】污染,拆装方便循环使用,省钱省心
02
一站式服务
03
价格合理
价格合理装修材料公开透明,合同签订不加价绝无隐性消费,每一分钱都落在实处
04
交货准时
说好10:00交货,我们一定在9:59前,坐等您的验收
05
流程规范
展览工程专属ERP监控流程标准工艺,规范施工,所见即所得
专业提供参展服务 全程一站式无忧服务
服务流程
我们一直以真诚、认真负责的态度对待每一位合作者共同发展
业务跟进
策划沟通
设计初稿
图纸确定
签订合同
图纸报审
工厂制作
现场布展
客户验收
开展维护
撤展清场
展后跟踪
经典合作客户
成都农博会
苏宁
中国西部国际博览会
中国电子科技集团公司
中国中铁二院
中国邮政
华硕
华为
西门子
中航国际
重庆三峰环境集团
成都糖酒会
关于华宇
为社会提供更智慧更有价值的服务
成都华宇兄弟展览有限公司
————
华宇兄弟2007年创立以来(其前身为华宇兄弟展览展示制作工厂)、工厂始终秉承“为社会提供更智慧更有价值的服务”。凭借多年的行业经验,和一支经验丰富、高度敬业的设计及施工管理团队。服务于政府、金融、通信、电子、影视、汽车、房地产、服装、五金、印刷、食品、音响、机械、影视等不同行业的诸多企业,提供过专业服务。依靠多年来的不懈努力,我们以高质量的服务,精湛的制作工艺、赢得了广大客户的好评和信任。并与国内的数百家展览公司、设计公司建立起密切的合作伙伴关系。华宇兄弟拥有标准化制作工厂及仓库,下设展览制作车间、展柜制作车间、烤漆房和一支经验丰富、技艺精湛的工程队伍,崭新的设计理念、优质的工程质量和服务,跻身于中西部具有竞争力的展览工厂之一。
| 国际新闻
2026-01-30
2026-01-30
2026-01-30
| 国内新闻
2026-01-30
2026-01-30
2026-01-30
2026-01-30
2026-01-30
| 公司新闻
2021-02-19
2021-01-08
2021-01-04
2020-12-14
2020-12-14