展陈工程设计与施工一体化一级资质
联系我们
成都华宇兄弟展览有限公司
成都华宇兄弟展示制作工厂
公司地址:四川省成都市青羊区西御街8号
工厂地址:成都市青羊区文家乡华俨村6组
联系电话:(+86) 028-81133183
电子邮箱:375240021@qq.com
2326409055@qq.com
在线QQ:375240021
2326409055
联系人: 杨先生15008238191
周先生13980912535
2025第八届进博会传播影响力报告-进博会
发布时间:
2026-01-28 11:22:16
作者:
管理员
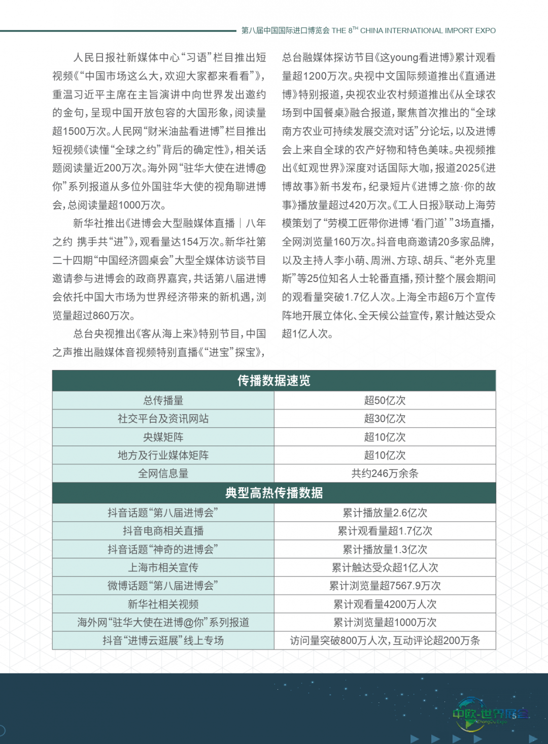
2025年11月5日至10日,第八届中国国际进口博览会在上海成功举行。作为党的二十大四中全会之后的首场重大经济外交盛事,其传播影响力达到了新的高度,总传播次数突破60亿,国内外亮点频出,全面展示了中国持续推进高水平对外开放的坚定意志。
国内传播展现出热度高、周期长、渠道广的特点。传播活动贯穿全年,呈现出“多峰叠加”的态势,社交媒体平台相关话题总浏览量约达30亿次,各级媒体的报道阅读量超过20亿次,全网相关信息量突破246万条。中央媒体发挥了核心引领作用,人民日报、新华社、中央电视台等累计发布报道超过9000篇,《新闻联播》播出了24条相关新闻。各类融媒体直播、短视频等创新形式引发了广泛互动,抖音平台的“进博云逛展”专场访问量超过800万人次。地方媒体与行业媒体协同配合,上海本地媒体的报道量位居前列,经济金融类行业媒体重点关注经贸合作亮点,构建了全域覆盖的传播网络。
国际传播影响力不断增强,触达近100个国家和地区的12亿海外受众,境外信息量超过4.5万条。路透社、美联社等国际主流媒体进行了高频次报道,中国驻外使节通过近百家境外媒体宣传推介进博会,对外宣传媒体推出了多语种直播和短视频,海外社交平台的互动量达到57万人次。传播内容聚焦于主宾国风采、企业参展成果等,哥伦比亚作为主宾国参展规模创下新高,俄罗斯、哈萨克斯坦等国企业的签约金额表现突出,充分体现了进博会的全球号召力。
展会核心板块的传播亮点显著。国家展吸引了67个国家和国际组织参展,中国馆通过570件展品展示了“十四五”期间的创新成果,引起了广泛关注;企业展的展览面积超过36.7万平方米,共有4108家企业参展,461项新产品、新技术、新服务集中发布,欧莱雅、大众汽车等企业入选“百佳展商”;虹桥论坛发布了《世界开放报告2025》,围绕开放、创新、合作等热点议题展开了思想交流;人文交流活动新增了“四大特色专区”,中外友好城市间的“双城联展”拓宽了文明互鉴的渠道。
服务保障体系全面优化,3865名志愿者提供了多语种服务,交通、住宿、餐饮等保障工作高效有序,智能通关、离境退税“即买即退”等创新举措提升了参展体验。中国银行、中国邮政等支持企业推出了专属服务,为展会的顺利举办提供了坚实支撑。
本届进博会通过媒介融合创新,不仅彰显了“新时代,共享未来”的主题,也为全球企业搭建了合作桥梁。其传播影响力不仅体现在数据的突破上,更凝聚了开放合作的全球共识,为构建开放型世界经济注入了强大动力。





















免责声明:我们尊重知识产权、数据隐私,只做内容的收集、整理及分享,报告内容来源于网络,报告版权归原撰写发布机构所有,通过公开合法渠道获得,如涉及侵权,请及时联系我们删除,如对报告内容存疑,请与撰写、发布机构联系
本平台所刊载的资讯来源于外部公开信息及合作方提供,由“中欧世界展会网”进行整理编辑,旨在为用户提供便捷的展会信息参考。我们致力于打造一个汇集全球展会时间与地点信息的服务平台,并可提供展位预订、参观协助、设计搭建等第三方服务对接。
相关资讯仅供参考,不构成任何确定性承诺或要约,亦不对其准确性、完整性承担法律责任。用户基于本平台信息所做的任何决策与行为,均需自行核实并承担相应风险。
如需进一步服务或确认信息,敬请垂询:400-837-8606(24小时客服)。
服务承诺
品牌策划、创意服务已经不再是机会, 而是一个时代
免费设计
美院设计师一对一免费设计量身定做,打造属于您的专属方案
01
绿色环保
环保型材【零】污染,拆装方便循环使用,省钱省心
02
一站式服务
03
价格合理
价格合理装修材料公开透明,合同签订不加价绝无隐性消费,每一分钱都落在实处
04
交货准时
说好10:00交货,我们一定在9:59前,坐等您的验收
05
流程规范
展览工程专属ERP监控流程标准工艺,规范施工,所见即所得
专业提供参展服务 全程一站式无忧服务
服务流程
我们一直以真诚、认真负责的态度对待每一位合作者共同发展
业务跟进
策划沟通
设计初稿
图纸确定
签订合同
图纸报审
工厂制作
现场布展
客户验收
开展维护
撤展清场
展后跟踪
经典合作客户
成都农博会
苏宁
中国西部国际博览会
中国电子科技集团公司
中国中铁二院
中国邮政
华硕
华为
西门子
中航国际
重庆三峰环境集团
成都糖酒会
关于华宇
为社会提供更智慧更有价值的服务
成都华宇兄弟展览有限公司
————
华宇兄弟2007年创立以来(其前身为华宇兄弟展览展示制作工厂)、工厂始终秉承“为社会提供更智慧更有价值的服务”。凭借多年的行业经验,和一支经验丰富、高度敬业的设计及施工管理团队。服务于政府、金融、通信、电子、影视、汽车、房地产、服装、五金、印刷、食品、音响、机械、影视等不同行业的诸多企业,提供过专业服务。依靠多年来的不懈努力,我们以高质量的服务,精湛的制作工艺、赢得了广大客户的好评和信任。并与国内的数百家展览公司、设计公司建立起密切的合作伙伴关系。华宇兄弟拥有标准化制作工厂及仓库,下设展览制作车间、展柜制作车间、烤漆房和一支经验丰富、技艺精湛的工程队伍,崭新的设计理念、优质的工程质量和服务,跻身于中西部具有竞争力的展览工厂之一。
| 国际新闻
2026-01-28
2026-01-28
2026-01-28
2026-01-28
2026-01-28
| 国内新闻
2026-01-28
2026-01-28
2026-01-28
2026-01-28
2026-01-28
| 公司新闻
2021-02-19
2021-01-08
2021-01-04
2020-12-14
2020-12-14