展陈工程设计与施工一体化一级资质
联系我们
成都华宇兄弟展览有限公司
成都华宇兄弟展示制作工厂
公司地址:四川省成都市青羊区西御街8号
工厂地址:成都市青羊区文家乡华俨村6组
联系电话:(+86) 028-81133183
电子邮箱:375240021@qq.com
2326409055@qq.com
在线QQ:375240021
2326409055
联系人: 杨先生15008238191
周先生13980912535
一束光的全球化发展历程
发布时间:
2026-04-13 16:17:13
作者:
管理员
2002年6月,在武汉东湖岸边,一场尚显稚嫩的展览会低调开幕。
展馆面积刚过一万平方米,参展商只有126家。然而一个细节让现场人员感受到特别之处——外资企业的比例超过了60%。阿尔卡特和西门子等国际巨头到场,与当时在国际上还不太知名的武汉邮科院、长飞公司、楚天激光等本土企业一同出现在展馆中。
那是中国加入世界贸易组织后的第一个夏季。全球化浪潮初临,这座中部城市正通过一束“光”向全球传达自己的声音。
二十多年后,第二十一届“中国光谷”国际光电子博览会(简称光博会)将于下月拉开帷幕。全球展览行业领军者励展博览集团参与合作,预计吸引近400家国际展商和超过三万名专业观众前来。一幅通向世界的“航海图”正在徐徐展开。

第20届光博会在光谷科技会展中心举办。资料图片
■ 诞生之初便面向世界
许其贞未曾预料,自己提交的一份提案,在二十多年后能够孕育出一片茂盛的森林。
2000年3月,在全国政协九届三次会议期间,这位湖北籍全国政协委员联合十余位同行提交了第1331号提案,倡议“在武汉打造‘中国光谷’”。两个月后,杨叔子、赵梓森等二十六位在汉院士与科学家共同署名提出建议:于武汉建设国家级光电子信息产业基地。那束光,就此被点燃。
两年后,首届光博会开幕。展厅内,阿尔卡特的技术人员用不太流利的英语讲解光纤原理,西门子展台前聚集了许多充满好奇的观众。一位记者记录道:“这是中国加入世贸后,光电子产业首次向世界作出的清晰展示。”
当时的报道设定了宏伟目标:“力争办成国内顶尖,并跻身与美国阿纳海姆、德国慕尼黑、日本千叶并列的世界四大国际光电子信息技术博览会之列。”那是一个勇于憧憬的时代。
此后,光博会如同一块磁性不断增强的磁石。第二届展会,近百家国际展商参与,占比超过40%。第六届光博会,中兴、华为共同登场,日本电报电话公司、富士康等相继到来。第十一届展会,德国通快等全球八大激光行业巨头全部出席。
第十六届光博会,法国光纤陀螺仪领军企业iXblue首次参展。被问及为何选择武汉,回答简洁明了:“这里是中国最主要的光学市场之一。”拉脱维亚创业者埃德加在这次展会上结识了武汉长盈通,进而串联起上海、深圳的产业链上下游伙伴。他感慨道:“没想到在中国中部地区,能够连接到完整的产业生态。”
第十九届光博会,肖特、ABB、施耐德电气等世界500强企业首次亮相。一位企业高管坦言:“我们来迟了。”同年,长江电工集团首度登上光博会舞台,当时正值其全球化拓展的重要阶段。“我们重视光博会提供的国际化平台。”总裁王朝表示,“多年来,它始终是我们展示成就、对接合作伙伴的关键场合。”
那扇让世界目睹中国“光”彩的窗口,正变得愈加开阔。

参观者在第二十届光博会上观看高速光电探测器。新华社记者杜子璇 摄
■ 从“全球采购”转向“全球销售”
转变,常常在不知不觉中到来。
“你好,老朋友!”第二十届光博会开幕式上,华工科技旗下核心企业华工激光总经理邓家科远远看到一位海外故交,立即快步上前,用俄语亲切问候。
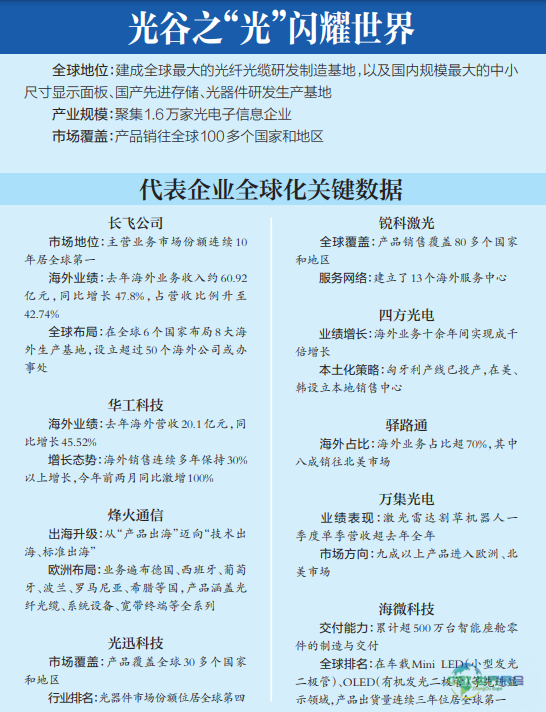
这一场景被记者记录下来——二十多年前,这家光谷企业连一颗螺丝都需要进口。如今,其高端激光设备不仅实现了进口替代,更成功反向出口,订单数量已超越国际品牌。
“不仅要让产品‘销往全球’,还要加快‘研发—制造—销售—服务’一体化布局。”邓家科语气坚定。从“向全球购买”到“向全球销售”,华工科技产品海外销售额以年均35%的速度增长,这正是光谷光电子产业发展的一个缩影。
华工科技核心子公司华工正源总经理胡长飞,在2025年飞行了101次。他的战场是全球人工智能算力市场,手中的利器是“硅光与线性驱动可插拔光模块”的组合策略。“起初客户会问‘你们是谁’,后来问‘能提供什么’,现在则问‘产能还有多大’。”去年,华工正源高速光模块业务在国内基地增长111%,海外基地增幅高达500%。
本届光博会上,中国光通信行业首家中外合资企业——长飞公司,展示了全球技术领先的空芯反谐振光纤。从昔日的“长江岸边的飞利浦”,到如今在全球六个国家设立八个海外生产基地,产品行销一百多个国家和地区,长飞公司实现了成功转型。公司副总裁郑昕指出,长飞在光纤光缆领域已处于世界领先地位,“走出去”的信念更加坚定。
海微科技同样在开放合作中壮大。截至去年十一月,企业累计交付智能座舱核心部件超过五百万台,高端显示产品出货量连续三年稳居全球前列。“立足光谷,我们始终坚持走向世界。单枪匹马难以行远。”创始人李林峰表示,今年他们将带着自主研发的高端显示产品亮相光博会。
二十多年过去,光博会舞台上的主角已经悄然变换。早期,这里是国际巨头的“展示场”;如今,本土企业站到了舞台中央。

第20届光博会,近百款新产品进行全球首次发布。资料图片
■ 迈向“全球首秀舞台”
第二十届光博会的展厅里,九十岁高龄的中国科学院院士殷鸿福拄着手杖,逐一参观各个展位:“我是来了解新技术动向的。”
二十五年前,他作为倡议人之一推动了“中国光谷”的诞生。当时光谷光电子产业规模还不到五十亿元,千亿目标被视为遥不可及。如今,这一数字已突破六千五百亿元。
更大的变化体现在展台上:来自十二个国家和地区的三百九十家企业同台展示,近百款新产品进行全球首发,十七项国际领先技术集中呈现。国际光学委员会副主席顾波感叹道:“光博会理应成为全球新品首发的舞台。”
这份信心源于全产业链的实力。
瑞典皇家工程科学院院士彼得·安德雷克森花费三天时间,深入考察了华为、长飞等十余家企业。在光迅科技,他从半导体材料生长看到光模块封装,一条完全自主的生产线让他停留许久:“以往的国际展会上,中国企业通常只展示单一产品。而光博会如同一场全产业链的盛大展示。”
来自古巴的埃尔南德斯则留意到一个细节:连咖啡馆里都融入了光传感技术。“这让我真正理解了什么是‘光联万物’。”
这一年,光博会迎来了新的里程碑:首次被列入联合国教科文组织“国际光日”全球系列活动。这标志着中国光电子产业已从参与全球分工,提升到为全球知识体系作贡献、塑造全球产业文化的新阶段。
今年五月,第二十一届光博会将在被誉为“光立方”的光谷科技会展中心举行。借助励展博览集团覆盖一百八十多个国家的全球客户网络,展会将大规模吸引国际采购团,围绕激光制造、光通信、汽车光电等主题,邀请越南、泰国、日本、印度尼西亚等境外采购团体,安排九十场海外对接活动,预计推动超过一百项跨境合作意向达成。
光联万物,智慧引领未来。这束从中国光谷发出的“光”,自东湖岸边点亮,经过二十多年的培育,持续向世界拓展。它曾是一个愿景,如今已成为一条通路。它照亮的不仅是光电产业的明天,还有一个地区在全球化进程中,从参与者到贡献者,再到引领者的漫长旅程。

(长江日报记者李琴 制图:陈昌)
本平台所刊载的资讯来源于外部公开信息及合作方提供,由“中欧世界展会网”进行整理编辑,旨在为用户提供便捷的展会信息参考。我们致力于打造一个汇集全球展会时间与地点信息的服务平台,并可提供展位预订、参观协助、设计搭建等第三方服务对接。
相关资讯仅供参考,不构成任何确定性承诺或要约,亦不对其准确性、完整性承担法律责任。用户基于本平台信息所做的任何决策与行为,均需自行核实并承担相应风险。
如需进一步服务或确认信息,敬请垂询:400-837-8606(24小时客服)。
服务承诺
品牌策划、创意服务已经不再是机会, 而是一个时代
免费设计
美院设计师一对一免费设计量身定做,打造属于您的专属方案
01
绿色环保
环保型材【零】污染,拆装方便循环使用,省钱省心
02
一站式服务
03
价格合理
价格合理装修材料公开透明,合同签订不加价绝无隐性消费,每一分钱都落在实处
04
交货准时
说好10:00交货,我们一定在9:59前,坐等您的验收
05
流程规范
展览工程专属ERP监控流程标准工艺,规范施工,所见即所得
专业提供参展服务 全程一站式无忧服务
服务流程
我们一直以真诚、认真负责的态度对待每一位合作者共同发展
业务跟进
策划沟通
设计初稿
图纸确定
签订合同
图纸报审
工厂制作
现场布展
客户验收
开展维护
撤展清场
展后跟踪
经典合作客户
成都农博会
苏宁
中国西部国际博览会
中国电子科技集团公司
中国中铁二院
中国邮政
华硕
华为
西门子
中航国际
重庆三峰环境集团
成都糖酒会
关于华宇
为社会提供更智慧更有价值的服务
成都华宇兄弟展览有限公司
————
华宇兄弟2007年创立以来(其前身为华宇兄弟展览展示制作工厂)、工厂始终秉承“为社会提供更智慧更有价值的服务”。凭借多年的行业经验,和一支经验丰富、高度敬业的设计及施工管理团队。服务于政府、金融、通信、电子、影视、汽车、房地产、服装、五金、印刷、食品、音响、机械、影视等不同行业的诸多企业,提供过专业服务。依靠多年来的不懈努力,我们以高质量的服务,精湛的制作工艺、赢得了广大客户的好评和信任。并与国内的数百家展览公司、设计公司建立起密切的合作伙伴关系。华宇兄弟拥有标准化制作工厂及仓库,下设展览制作车间、展柜制作车间、烤漆房和一支经验丰富、技艺精湛的工程队伍,崭新的设计理念、优质的工程质量和服务,跻身于中西部具有竞争力的展览工厂之一。
| 国际新闻
2026-04-13
2026-04-13
2026-04-13
| 国内新闻
2026-04-13
2026-04-13
2026-04-13
2026-04-13
2026-04-13
| 公司新闻
2021-02-19
2021-01-08
2021-01-04
2020-12-14
2020-12-14